Instance Verification Kit (IVK)
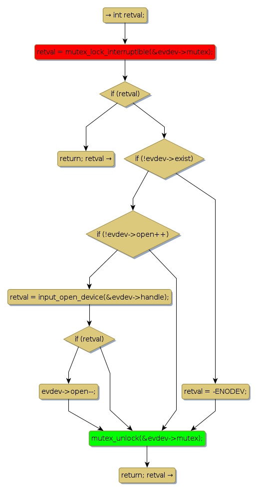
mutex lock @ [7682+49+/linux-3.19-rc1/drivers/input/evdev.c]
Instance Signature: mutex
|
The Matching Pair Graph:
|
|
Function Name
|
Control Flow Graph (CFG)
|
Events Flow Graph (EFG)
|
Source Correspondence
|
|
evdev_open_device
|
|
|
[7626+17+/linux-3.19-rc1/drivers/input/evdev.c]
|